|
<< 点击显示目录 >> 主页 贝加莱CHM文档生成流程 > CHM使用说明 > 01_理念说明 |
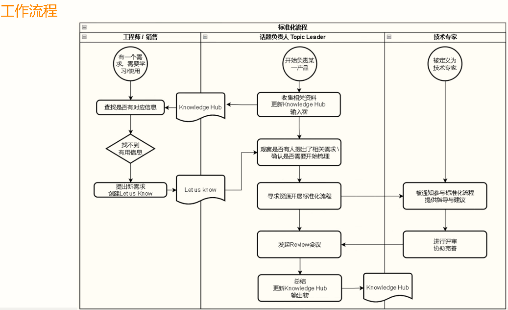
Navigation: 贝加莱标准化项目开发流程 > CHM总结输出 >
为什么要做成CHM?
结构化、离线、本地即用即查的工具书,必不可少。
目标
- 为便于知识的传输与整理
- 让原本无序的信息整理变得有序
- 让原本散落在各处的经验汇聚在一起
- 提供给客户更加易用、易传递分享、易自学习的资料












相比于PDF,WORD,CHM格式能够适配不同大小的屏幕,可便于实际使用者进行文字大小的调整。